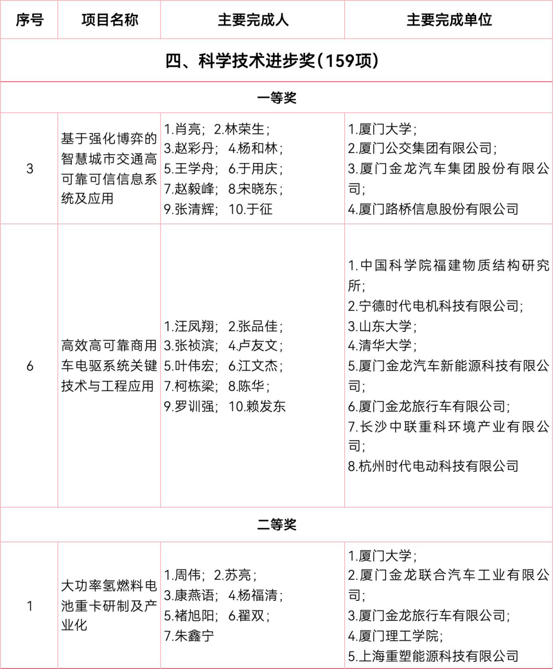
11月28日,福建省人民政府发布2024年度福建省科学技术获奖名单,金龙汽车集团及权属企业参与完成的“基于强化博弈的智慧城市交通高可靠可信信息系统及应用”“高效高可靠商用车电驱系统关键技术与工程应用”和“大功率氢燃料电池重卡研制及产业化”等3个项目分别荣获省科学技术进步奖一等奖、二等奖。

2024年度福建省科学技术获奖名单

本次获奖,是金龙汽车集团坚持驱动创新战略、构建“产学研用”协同创新生态的又一座里程碑。未来,集团将坚持绿色智能化发展方向,大力推动科技创新和产业创新深度融合,助力我国新能源汽车产业迈向更高水平,为实现绿色出行和可持续发展做出金龙贡献。